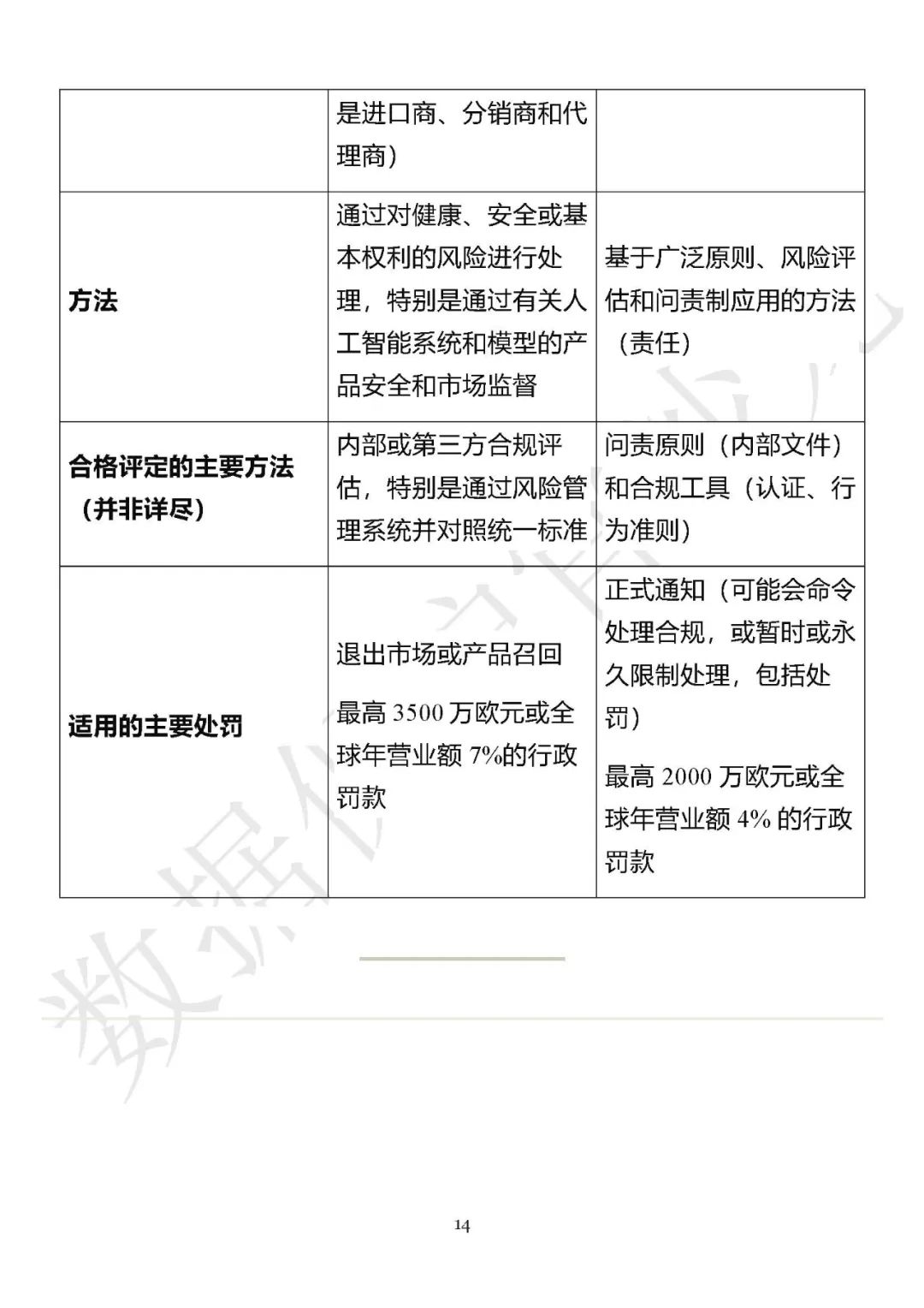
编者按
关于欧洲的人工智能监管方面的立法、政策和实践方面的文章:
今天和大家分享的是法国CNIL对欧盟AI法的首次问答。翻译人为:李程宏(雷诺安培软件技术公司DPO)
数据保护官(DPO)社群主要成员是个人信息保护和数据安全一线工作者。他们主要来自于国内头部的互联网公司、安全公司、律所、会计师事务所、高校、研究机构等。在从事本职工作的同时,DPO社群成员还放眼全球思考数据安全和隐私保护的最新动态、进展、趋势。2018年5月,DPO社群举行了第一次线下沙龙。沙龙每月一期,集中讨论不同的议题。目前DPO社群已超过400人。关于DPO社群和沙龙更多的情况如下:
DPO线下沙龙的实录见:
域外数据安全和个人信息保护领域的权威文件,DPO社群的全文翻译:
传染病疫情防控与个人信息保护系列文章
关于数据与竞争政策的翻译和分析:
健康医疗大数据系列文章:
网联汽车数据和自动驾驶的系列文章:
网络空间的国际法适用问题系列文章:
《网络数据安全管理条例(征求意见稿)》系列文章:
《数据安全法》的相关文章包括:
赴美上市的网络、数据安全方面的两国监管乃至冲突方:
个性化广告或行为定向广告(behavioral targeting advertising)系列的文章:
内容安全方面的文章如下:
关于健康医疗数据方面的文章有:
第29条工作组/EDPB关于GDPR的指导意见的翻译:
数字贸易专题系列:
关于中国数据出境安全管理制度的文章
美国方面的个人信息保护立法的文章:
关于印度的数据保护和数据治理政策和技术文件的文章有:
关于数据的安全、个人信息保护、不正当竞争等方面的重大案例:
围绕供应链安全,本公众号曾发表文章:
围绕着出口管制,本公众号曾发表文章:
本公号发表过的关于数据执法跨境调取的相关文章:
通过技术增强对个人信息的保护的文章包括:
关于保护网络和信息系统安全的相关文章包括: