
分类
全部
产品
厂商
领域
文章
关联搜索
下一代防火墙
NGFW
下一代墙
WAF
数据库防火墙
0
0
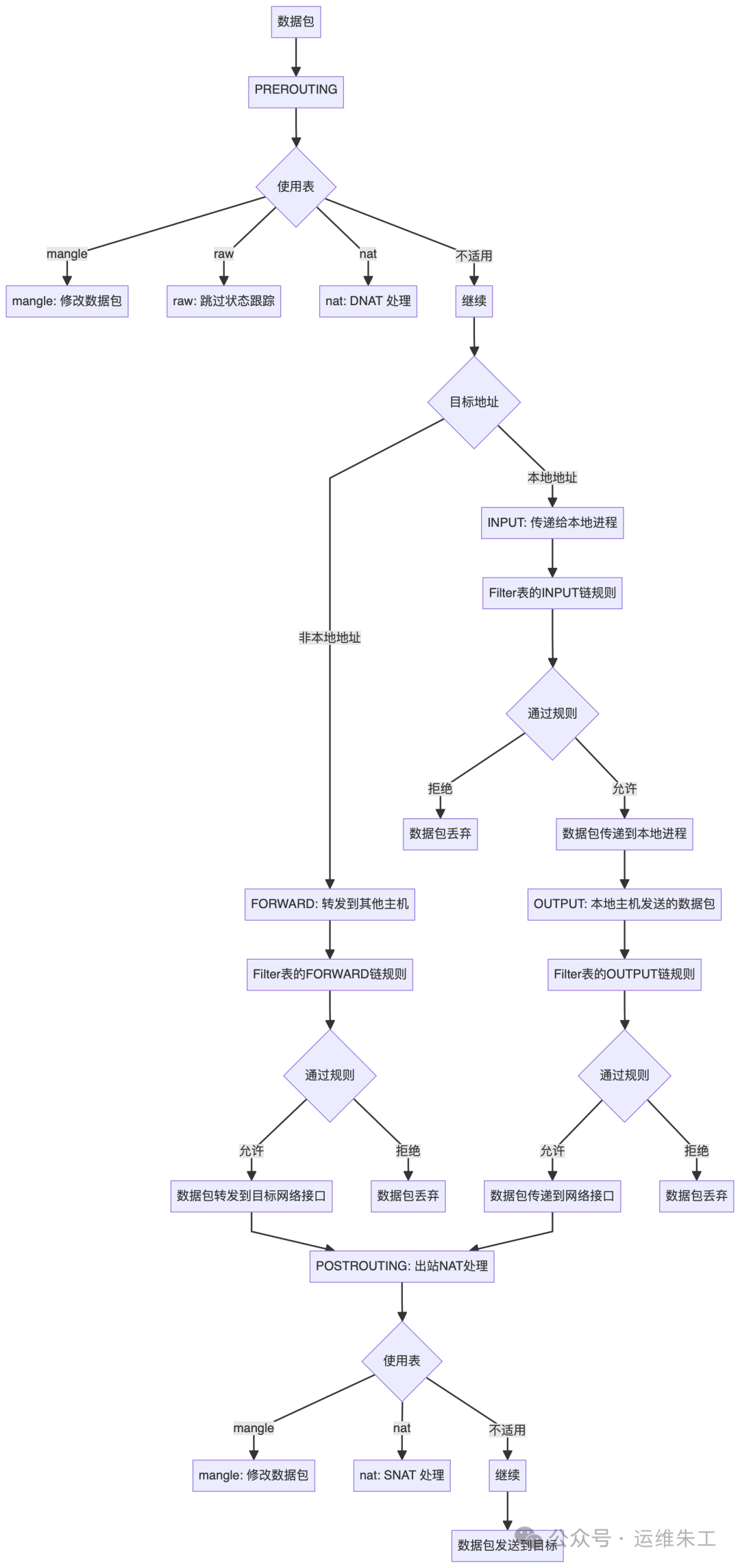
防火墙是一种基本的网络安全系统,其核心功能是监控进出网络的数据流量,并根据一组预定义的安全规则来控制这些数据包的流动。防火墙的主要目的是在内部网络和外部网络(通常是互联网)之间建立一个安全边界,以保护组织或个人的网络资源免受未经授权的访问和网络攻击。

启明星辰
1.1k
0
启明星辰的FlowEye安全域流监控系统,是一款集成网络访问行为监控、流量管理与分析的主动化安全运维管理系统。该系统以IP资产为核心,通过审计网络流量,梳理互访关系,监控访问行为,并通过算法模型识别异常行为,提供防火墙策略分析与优化建议。系统支持多种报表导出格式,具备智能策略梳理、IP地理定位等技术优势,适用于多个行业领域,助力用户实现安全运维管理的主动化和高效化。
防火墙即服务(FWaaS)是云计算和网络安全领域中的新兴安全模型,代表了从传统的本地防火墙解决方案向基于云的防火墙服务的转变,为组织提供了更强大的网络安全保护和更灵活的网络架构。
795人阅读
2024-01-19
曾几何时,防火墙、VPN网关等安全服务被人们广泛视为安全性的「坚固堡垒」,其地位近乎于不可撼动的安全象征。
848人阅读
2024-07-19
770人阅读
2024-07-13
美剧 WestWorld 第二集里有个场景十分有意思:游客来到西部世界公园,遇到了一个漂亮的女接待员,但无法区分对方是否是人类,于是产生了如下对话: Guest: "Are you real?" -- Are you a Human or a Host? Host: "If you can't te
521人阅读
2024-07-19
最近工作上处理了很多关系配置服务器防火墙的操作,于是想写一篇理论与实践并存的文章,在这里分享给大家,希望对您有
706人阅读
2024-08-10

远江盛邦
1.2k
0
下一代防火墙在单一设备中,通过集成防火墙、VPN、上网行为管理、流量控制、入侵检测、防病毒、WAF、SDWAN等模块,以其丰富的产品特性、安全功能,满足不同场景下用户的安全需求。

启明星辰
1.3k
0
启明星辰的天清汉马T系列下一代防火墙,搭载VSOS操作系统,采用多核并行化处理等先进技术,实现高速、低时延的多重安全防护。具备七元组访问控制、会话控制、应用行为控制和流量控制等功能,支持策略管理和硬件维保服务,为企业提供全面网络安全解决方案。

长亭科技
4.2k
0
第二代防火墙是面向应用层设计,能够精确识别用户、应用和内容,具备完整安全防护能力,能够全面替代传统防火墙,并具有强劲应用层处理能力的全新网络安全设备

数安易科技
774
0
数据库防火墙系统是一种主动安全防御系统。部署在应用服务器与数据库服务器之间,采用多种协议分析与控制技术,基于主动防御机制,通过虚拟补丁技术捕获和阻断漏洞攻击、SQL注入特征库捕获和阻断SQL注入行为,实现数据库的访问行为控制、危险操作阻断、可疑行为审计,为用户业务稳定和数据安全保驾护航。系统具备实时监控、识别、阻断外部攻击以及内部用户的数据窃取行为,能够及时应对来自内外的数据安全威胁。
949人阅读
2024-02-29
在通常情况下, 当我们访问公网时, 都会处于某种防火墙或代理之后。它们的目的是限制使用者只能使用某些特定类型的协议,并只能访问网络中的一部分内容。如今,使用最广泛的协议是HTTP协议, 且只能在被第三方设备允许的前提下正常使用。
1.6k人阅读
2024-06-19
589人阅读
2024-06-27
0
0
数据库防火墙(Database Firewall)是一种专门设计用于保护数据库安全的安全解决方案。它充当数据库和可能的访问点之间的中介,监控、控制和阻止对数据库的访问和操作,以防止未经授权的访问和潜在的攻击。数据库防火墙的主要目的是保护存储在数据库中的敏感数据不受恶意软件、黑客和其他威胁的侵害。
东软NetEye防火墙系统v3.2百兆/千兆/万兆产品正式获得中国信息安全测评中心颁发的“CNNVD兼容性资质证书”,这是NetEye防火墙产品首次获得该项证书。
694人阅读
2024-07-14
BunkerWeb是一个功能完备的Web服务器, 基于Nginx构建, 不同的是, BunkerWeb集成了WAF防火墙功能, 使Web应用程序默认保证其安全性。BunkerWeb可以无缝集成到企业现有的网络环境中
1.5k人阅读
2024-07-29
蜜罐诱捕技术很好体现了网络安全领域中的主动防御概念。通过蜜罐诱捕系统的部署应用,可以实现将真实攻击转移到蜜罐,诱使攻击者进入预设的陷阱,从而进一步收集威胁情报、分析攻击行为数据并提前预警,保护真实业务资产免受黑客攻击。
1k人阅读
2024-07-13

奇安信
1k
0
奇安信数据库审计与防护系统是一款高效的数据库安全防护产品,通过实时监控和分析网络数据包,采用身份鉴别和行为分析技术,有效识别 并阻断异常访问和SQL攻击,保障核心数据安全。产品具备双机热备、软/硬件Bypass、多因子认证等高级功能,支持广泛的数据库类型,实现细粒度访 问控制和全面策略体系,确保高可靠性和易用性。

威努特
1k
0
威努特TEG5500系列工业互联防火墙,基于自主可控操作系统和高性能硬件平台,提供访问控制、入侵防御、病毒过滤等综合安全技术,保护工业网络免受已知和未知网络攻击的侵害。

山石网科
1.2k
0
山石网科下一代防火墙基于深度应用、协议检测和攻击原理分析的入侵防御技术,可有效过滤病毒、木马、蠕虫、间谍软件、漏洞攻击、逃逸攻击等安全威胁,为用户提供 L2-L7 层网络的全面安全防护,在有效保护用户网络健康及服务器安全的同时提供出色的安全防护性能;通过网络流量深度检测和解析技术,能够基于应用、用户、内容、国家地理等进行多维度的精准识别,可为用户提供丰富而灵活的安全管控功能;通过强大的网络适应性,可实现复杂环境下的安全部署,满足用户多样化的网络功能需求。随着《网络安全法》的实施,山石网科下一代防火墙具备日志、报表本地存储功能,有益于用户满足合规性要求,覆盖更多的应用场景,提升用户日常运维效率。山石网科下一代防火墙可部署于政府、金融、企业、教育等各个行业,广泛适用于互联网出口、网络与服务器安全隔离、VPN 接入等多种网络应用场景。国产芯片下一代防火墙 K 系列产品,是采用国产关键元器件和国产操作系统的国产化系列产品。K 系列产品可广泛部署于互联网出口、网络与服务器安全隔离、VPN 接入、**专网等多种网络应用场景,并可广泛应用于政府、**、**等需要国产化产品的机构。

深信服
3.2k
2
深信服下一代防火墙AF专注网络边界安全效果,通过应用丰富的安全创新防御技术和简单易用的产品设计理念,不仅增强网络边界的安全检测与防控能力,而且实现网络安全风险可视化展示与快速处置,让组织网络边界安全建设更有效、更简单。

绿盟科技
1.2k
0
绿盟NF防火墙是绿盟科技在最新一代64位多核硬件平台基础上,结合应用层安全防护理念和高速数据包并发处理技术,构筑而成的企业级下一代边界安全产品。

启明星辰
722
0
启明星辰的天玥数据库防火墙是一款自主研发的产品,专门设计用于实时监控和保护数据库安全。它通过解析数据库协议,能够精确阻断违规操作,支持14种数据库协议,具备透明部署、预定义策略模板、多维统计分析报告等特点,有效降低数据泄露风险,满足多种行业安全需求。

启明星辰
1.4k
0
启明星辰推出的天清汉马USG防火墙,是一款集多功能于一体的高性能网络安全产品。它基于统一引擎开发,具备防火墙、VPN、内容过滤等技术,支持IPv4/IPv6双协议栈,具备高可用性、日志审计等特性。产品采用多核硬件架构,实现高效、稳定的网络防护,适用于电子政务、教育、企业等多个行业,满足不同网络环境的安全需求。

亚信安全
885
0
信数数据库防火墙AISDBFW在数据库安全及数据库协议十余年研究的经验积累上,结合国内外数据库安全防护标准所推出的一款以数据库访问控制为基础,以攻击防护和敏感数据保护为核心的专业级数据库安全防护设备。DCAP-DF 主要部署在业务应用侧,用于防止外部黑客的数据库入侵行为。DCAP-DF 采用全面的数据库通讯协议解析,通过 SQL 协议分析,和 SQL 注入特征抽象技术,能快速有效的捕获 SQL 注入的行为特征,根据预定的 SQL 白名单策略决定让合法的 SQL 操作通过执行,对符合 SQL 注入特征的可疑的非法违规操作进行阻断,从而形成一个数据库的外围防御圈 , 真正做到 SQL 危险操作的主动预防、实时审计。

天融信
1.3k
0
天融信下一代防火墙系统,融入了AI驱动一体化智能检测引擎,并集入侵防御、WAF、僵木蠕、URL过滤、DDoS防护、HTTPS流量检测、高级威胁防护、异常行为分析、DLP、威胁情报等多个安全模块于一身,联动云管端多个网元,最终为用户提供融入AI单点防御、多元智慧协同、云检测赋能的智能、主动、安全“零”死角的综合防护方案。

山石网科
1.1k
0
山石网科A系列智能下一代防火墙采用全新硬件架构,具备硬件解密引擎、高密接口、可扩展存储,提供业界领先的安全防护性能 ,可灵活部署于互联网出口、内网安全隔离、数据中心、分支机构安全互联等场景,致力为政府、金融、企业、教育、能源、运营商等客户提供专业的网络安全解决方案以及全面的安全防护能力。

山石网科
1k
0
山石网科工业防火墙产品适合部署在工业网络与外部网络互联的边界位置、工业控制 系统如PLC、DCS前端位置,可对数据采集进行安全过滤、对工控资产的逻辑隔离保护。能够在不改变现有工业网络结构和系统应用的情况下,快速部署,便捷管理,适用于SCADA、PLC、RTU、DCS等工业控制系统进行隔离保护。

Palo Alto
980
1
Palo Alto 新一代防火墙利用云处理能力,提供创新的网络安全解决方案。结合机器学习和深度学习技术,该防火墙能够发现并阻止最复杂的威胁,包括未知的零日攻击。
IDC数据显示,2023年,中国工控防火墙产品市场规模约为16.6亿元人民币,规模同比增长23%,市场实现高速增长。
647人阅读
2024-07-08
0
0
WAF 是 Web Application Firewall 的缩写,也被称为 Web 应用防火墙。 区别于传统防火墙,WAF 工作在应用层,对基于 HTTP/HTTPS 协议的 Web 系统有着更好的防护效果,使其免于受到黑客的攻击。

1.2k
1
天融信是上市公司中成立最早的网络安全企业,亲历中国网络安全产业的发展历程,如今已从中国第一台商用防火墙的缔造者成长为中国领先的网络安全、大数据与云服务提供商。

969
0
北京傲盾软件有限责任公司,以下简称"傲盾公司",是注册于中关村的高新技术企业,自 1998 年开始, 就一直致力于 DDoS 防火墙产品的研发。基于持续的技术研究和技术创新, 傲盾公司在漏洞挖掘和防护技术、 黑客攻击防御技术、非法信息监控技术、网络加速技术、IDC整体解决方案等多个领域积累了丰富的经验。

1.1k
0
安华金和提供专业的数据安全解决方案、咨询服务和切实可落地的安全技术和产品应用,产品涉及数据库审计、数据库防火墙、数据脱敏与漏洞防护、数据库加密、数据安全运营等

777
0
Imperva 是一家网络安全服务商,专注于提供网络安全保护服务,致力于为用户提供WAF及DAM解决方案、应用程序防火墙、数据库安全整合系统、数据库安全解决方案及文件安全解决方案。

1.1k
0
北京上元信安技术有限公司,成立于2015年,是一家致力于解决云计算、万物互联场景下安全问题的国家级高新技术企业,是专业的新一代网络安全产品、技术及解决方案提供商。 上元在云环境安全防护、高性能网络转发、深度威胁检测、网络攻防等方面均具有深厚积累;致力于“云内安全”、“边界安全”、“互联安全”这三大业务场景,拥有下一代防火墙、入侵检测系统、入侵防御系统、病毒防护网关、上网行为管理与审计、VPN网关、SD-WAN&SASE解决方案、云化安全网元等系列安全产品,为客户提供“云-网-边”一体化的安全方案。同时,上元也积极响应和践行信创战略,拥有完善的信创安全产品,并持续推进。
0
0
NGFW,即下一代防火墙(Next-Generation Firewall),是一种先进的网络安全设备,它不仅具备传统防火墙的基本功能,还集成了多种高级安全功能和技术,以应对现代网络威胁。NGFW的设计目标是提供更深层次的流量检查、更精细的访问控制、以及对各种网络活动的实时监控和分析。
0
0
SD-WAN,即软件定义广域网(Software-Defined Wide Area Network),是一种新兴的网络技术,它使用软件来管理广域网(WAN)的连接和传输,而不是传统的硬件路由器或防火墙。SD-WAN的核心在于将网络控制从物理设备中抽象出来,使网络更加灵活、可编程和集中管理。
0
0
RASP(Runtime Application Self-Protection,运行时应用自我保护)是一种安全技术,旨在为应用程序提供实时的自我保护能力。与传统的外部安全措施(如防火墙、入侵检测系统等)不同,RASP技术嵌入到应用程序的运行环境中,使其能够检测和防御针对自身代码的攻击。
0
0
AD,即Application Delivery(应用交付),是指确保应用程序能够高效、安全、稳定地交付给用户使用的过程。应用交付解决方案通常由一系列的硬件和软件组成,包括负载均衡器、内容交付网络(CDN)、DDoS防护系统、WAF(Web应用防火墙)、API网关等。这些工具和服务共同工作,以确保应用程序的高效交付和稳定运行。随着云计算和DevOps实践的普及,应用交付也在不断地向自动化、智能化和云原生方向发展。

1.2k
0
威努特是国内工控安全行业领军者,凭借卓越的技术创新能力成为全球六家荣获国际自动化协会ISASecure 认证企业之一和首批国家级专精特新“小巨人”企业

5.2k
3
长亭科技是国际顶尖的技术驱动型网络安全公司,专注为企业级用户提供高质量的应用安全防护解决方案,为企业用户带来更简单、更智能、更省心的安全产品及服务。

1.7k
0
启明星辰是国内具备超强实力的、拥有完全自主知识产权的网络安全产品、可信安全管理平台、安全服务与解决方案的综合提供商。

1.4k
0
山石网科是中国网络安全行业的技术创新领导厂商,由一批知名网络安全技术骨干于2007年创立,并以首批科创板上市公司的身份。
1.1k
0
公司专注于边缘计算、云分发、云安全、云计算、云服务及绿色数据中心业务,帮助企业技术创新实践,是产业数字化转型升级值得信赖的合作伙伴。

1k
0
北京圣博润高新技术股份有限公司是一家专注于网络安全技术研究、产品研发和安全服务的高新技术企业。

2k
0
西安四叶草信息技术有限公司(简称:四叶草安全)是一家实战创新型网络安全企业,由马坤创办于2012年。

1.3k
1
绿盟科技集团股份有限公司(以下简称绿盟科技),成立于2000年4月,总部位于北京。公司于2014年1月29日在深圳证券交易所创业板上市,证券代码:300369。
0
0
防病毒网关(Antivirus Gateway)是一种网络安全设备或服务,部署在网络的边界或内部关键点,用于检测、监控和阻止恶意软件(如病毒、蠕虫、特洛伊木马等)进入或离开网络。这种网关通过扫描经过的数据流量,确保网络免受恶意软件的侵害。
0
0
反病毒软件,也称为杀毒软件或防病毒程序,是一种用于检测、预防、清除恶意软件(如病毒、蠕虫、特洛伊木马、勒索软件等)的计算机安全程序。杀毒软件是保护计算机系统和网络安全的重要组成部分。
0
0
防勒索
0
0
DDoS防护,即分布式拒绝服务攻击防护(Distributed Denial of Service Protection),是一种网络安全技术,旨在保护网络、系统和服务不受DDoS攻击的影响。DDoS攻击是一种恶意行为,攻击者通过多个来源同时向目标系统发送大量流量,目的是耗尽目标的资源,导致其无法处理合法的请求,从而使得正常用户无法访问。
0
0
Bot 防护
0
0
欺骗防御(Deception Technology),也称为欺骗战术或诱捕防御,是一种主动的安全防御技术,旨在通过布置虚假的或具有欺骗性的信息、系统、数据或网络资源来吸引、检测和分析攻击者的行为。这种技术利用了攻击者寻找漏洞和敏感数据的自然倾向,通过模拟这些目标来揭露未经授权的活动。
0
0
API 防护
0
0
网页防篡改,通常称为网页内容保护或防篡改技术,是一种网络安全措施,旨在保护网站的内容和结构免遭未经授权的修改或破坏。这种技术对于确保网站内容的完整性、真实性和可靠性至关重要。网页防篡改技术对于政府网站、金融服务网站、电子商务网站等需要高安全性的网站尤为重要。通过实施这些措施,组织能够保护其在线服务和声誉不受网页篡改攻击的影响。
0
0
数据库防护
0
0
高级持续性威胁分析
575
0
远望信息是数字政府安全防控体系构建的引领者,产品覆盖政企网络安全、视频专网安全、保密安全、网信应急以及信创等多个领域。

856
0
安天是引领威胁检测与防御能力发展的网络安全国家队,为客户构建端点防护、流量监测、边界防护、导流捕获、深度分析、应急处置的安全基石,赋能客户筑起可对抗高级威胁的网络安全防线。

1.1k
0
安芯网盾帮助客户防御并终止无文件攻击、0day漏洞攻击和内存攻击等高级威胁,切实有效保护客户核心业务不被阻断,核心数据资产不被窃取。

941
0
瑞数信息作为中国Bot自动化攻击防护领域的创新和引领者,自2012年成立以来迅速成长,覆盖上千家客户。

1.6k
0
华顺信安从网络空间资产维度出发,为国家网络空间防线提供基础安全能力支撑,以优质的产品和服务帮助政府和企事业单位增强实战能力,优化网络安全防护体系。

1.1k
0
云天安全基于实战化的攻防对抗,以常态化的协同防护为核心,构建网络安全综合防控体系,为政府企事业用户提供体系化的独立第三方网络空间安全运营服务。
505
0
Palo Alto Networks 是全球网络安全行业的领导厂商,我们的使命是防御网络攻击,坚持保卫人们在数字时代的生活方式。
0
0
入侵检测和防御系统(Intrusion Detection and Prevention System)是一种网络安全技术,结合了入侵检测系统(IDS)和入侵防御系统(IPS)的功能。IDP系统能够监控网络流量和系统活动,检测潜在的恶意行为或攻击,并且与IPS一样,能够采取措施来防御或阻止这些攻击。IDP系统可以是硬件、软件或云服务,通常部署在网络的关键点,以保护组织免受未经授权的访问和其他安全威胁。
0
0
数据泄密(泄露)防护(Data leakage prevention, DLP),又称为“数据丢失防护”(Data Loss prevention, DLP),有时也称为“信息泄漏防护”(Information leakage prevention, ILP)。数据泄密防护(DLP)是通过一定的技术手段,防止企业的指定数据或信息资产以违反安全策略规定的形式流出企业的一种策略。DLP这一概念来源于国外,是国际上最主流的信息安全和数据防护手段。
0
0
IPS,即入侵防御系统(Intrusion Prevention System),是一种网络安全技术,旨在实时监控网络或系统的活动,检测并主动阻止潜在的恶意活动和攻击。IPS是入侵检测系统(IDS)的扩展,不仅能够识别威胁,还能够采取措施来防御或减轻攻击。