目录
一、Mako是什么
二、特点
三、性能测试
四、项目架构
1. entry
2. Compiler
3. build
3.1 Load
3.2 Parse
3.3 transform
3.4 analyze deps+resolve
3.5 create module
4. 生成
五、尾声
一
Mako是什么
Mako是一个新的Web打包工具,适用于Web应用、库和框架。它被设计得快速、可靠且易于使用。Mako已被数百个生产项目中使用。如果你正在寻找一个现代的Web打包工具,Mako是正确的选择。
二
特点
从一个JS/TS文件开始,Mako将处理其余部分。开箱即支持TypeScript、Less、CSS、CSS Modules、React、图像、字体、WASM、Node Polyfill等。不需要配置加载器、插件或其他任何东西。
Mako是可靠的。它被数百个项目使用,如Web应用、混合应用、小程序(部分)、低代码、Serverless、库开发、Ant Design等。还在数 千个旧项目和数千个npm包以及不同版本中测试了Mako,以确保兼容性。
Mako被设计得快如闪电。在核心打包逻辑中使用Rust,并在Node.js中使用piscina来并行编译文件。在基准测试中,Mako比其他 Rust打 包工具和Webpack更快。
当文件更改时,Mako将自动更新浏览器中的代码。无需手动刷新页面。Mako已集成React快速刷新,当你更改React组件时,它只会更新组件,而不是整个页面。
Mako内置代码拆分支持。你可以使用动态导入将代码拆分为单独的包,从而减小初始包大小并加快加载时间。Mako具有可配置的选项,你可以用来自定义代码拆分行为。
Module Concatenation是一种优化功能,旨在减少包大小和运行时开销。Mako实现了与Webpack优化文档中的实现相当的Module Concatenation。
三
性能测试
通过冷启动、根HMR、叶HMR、冷构建等多个基准测试可以看到,Mako相较于其他构建工具,有着更好的性能。
benchmark基准测试 https://github.com/umijs/benchmark
四
项目架构
entry
现阶段,可以有三种途径来使用Mako构建,分别是:
通过引用Mako的Rust crate来发起,其核心模块均已导出(不过好像未发布到crates.io);
通过引用 Mako的npm包来在nodejs中发起;
通过Mako的cli来发起。
其中,这三种又都是递进关系
Mako crate中核心模块导出
使用napi进行编译的胶水层代码
此代码经过编译后,可在nodejs中进行引用,有关napi的具体细节请参考https://napi.rs/cn
交叉编译任务的workflows
js层引用编译好的native模块,封装后暴露给外部使用
经过js层的参数融合后,最终使用native模块进行构建
Mako cli中,匹配到build命令,执行封装好的build函数
Compiler
在经过cli端、js端、Rust端的配置融合之后,会得到最终的配置。
基于这些配置,Mako会生成一个Compiler,来执行整个编译流程。
Compiler中存在各种插件来执行任务,插件都拥有如下的生命周期,会在编译过程的各个阶段进行调用。
pub trait Plugin: Any + Send + Sync {
fn name(&self) -> &str;
fn modify_config(&self, _config: &mut Config, _root: &Path, _args: &Args) -> Result<()> {
Ok(())
}
fn load(&self, _param: &PluginLoadParam, _context: &Arc<Context>) -> Result<Option<Content>> {
Ok(None)
}
fn next_build(&self, _next_build_param: &NextBuildParam) -> bool {
true
}
fn parse(
&self,
_param: &PluginParseParam,
_context: &Arc<Context>,
) -> Result<Option<ModuleAst>> {
Ok(None)
}
fn transform_js(
&self,
_param: &PluginTransformJsParam,
_ast: &mut Module,
_context: &Arc<Context>,
) -> Result<()> {
Ok(())
}
fn after_generate_transform_js(
&self,
_param: &PluginTransformJsParam,
_ast: &mut Module,
_context: &Arc<Context>,
) -> Result<()> {
Ok(())
}
fn before_resolve(&self, _deps: &mut Vec<Dependency>, _context: &Arc<Context>) -> Result<()> {
Ok(())
}
fn after_build(&self, _context: &Arc<Context>, _compiler: &Compiler) -> Result<()> {
Ok(())
}
fn generate(&self, _context: &Arc<Context>) -> Result<Option<()>> {
Ok(None)
}
fn after_generate_chunk_files(
&self,
_chunk_files: &[ChunkFile],
_context: &Arc<Context>,
) -> Result<()> {
Ok(())
}
fn build_success(&self, _stats: &StatsJsonMap, _context: &Arc<Context>) -> Result<Option<()>> {
Ok(None)
}
fn build_start(&self, _context: &Arc<Context>) -> Result<Option<()>> {
Ok(None)
}
fn generate_beg(&self, _context: &Arc<Context>) -> Result<()> {
Ok(())
}
fn generate_end(
&self,
_params: &PluginGenerateEndParams,
_context: &Arc<Context>,
) -> Result<Option<()>> {
Ok(None)
}
fn runtime_plugins(&self, _context: &Arc<Context>) -> Result<Vec<String>> {
Ok(Vec::new())
}
fn optimize_module_graph(
&self,
_module_graph: &mut ModuleGraph,
_context: &Arc<Context>,
) -> Result<()> {
Ok(())
}
fn before_optimize_chunk(&self, _context: &Arc<Context>) -> Result<()> {
Ok(())
}
fn optimize_chunk(
&self,
_chunk_graph: &mut ChunkGraph,
_module_graph: &mut ModuleGraph,
_context: &Arc<Context>,
) -> Result<()> {
Ok(())
}
fn before_write_fs(&self, _path: &Path, _content: &[u8]) -> Result<()> {
Ok(())
}
}
所有的插件又分为如下几类:
内置的分为两类的插件11种;
外部js编写的插件(Less的编译就是使用这种);
其他条件型插件。
使用各种插件
在确定好本次编译要使用的插件后,会生成一个PluginDriver,来进行整体生命周期的调度,并执行modify_config生命周期,确定最终的config。
根据plugins创建PluginDriver调度所有插件的生命周期
PluginDriver的内部逻辑,即将执行所有插件对应的生命周期一一执行
下一步就是执行整个编译流程:
build
编译流程的实现,代码简化如下:
impl Compiler {
pub fn build(&self, files: Vec<File>) -> Result<HashSet<ModuleId>> {
let (rs, rr) = channel::<Result<Module>>();
let build_with_pool = |file: File, parent_resource: Option<ResolverResource>| {
let rs = rs.clone();
let context = self.context.clone();
thread_pool::spawn(move || {
let result = Self::build_module(&file, parent_resource, context.clone());
let result = Self::handle_build_result(result, &file, context);
rs.send(result).unwrap();
});
};
let mut count = 0;
for file in files {
count += 1;
build_with_pool(file, None);
}
let mut errors = vec![];
let mut module_ids = HashSet::new();
for build_result in rr {
count -= 1;
// handle build_module error
if build_result.is_err() {
errors.push(build_result.err().unwrap());
if count == 0 {
break;
} else {
continue;
}
}
let module = build_result.unwrap();
let module_id = module.id.clone();
// xxx
}
drop(rs);
if !errors.is_empty() {
return Err(anyhow::anyhow!(BuildError::BuildTasksError { errors }));
}
Ok(module_ids)
}
}
Compiler会创建管道,然后使用rayon的线程池进行构建任务的执行,执行完成后将结果通过管道送回,再执行后续操作。
build_module实现如下:
pub fn build_module(
file: &File,
parent_resource: Option<ResolverResource>,
context: Arc<Context>,
) -> Result<Module> {
// 1. load
let mut file = file.clone();
let content = load::Load::load(&file, context.clone())?;
file.set_content(content);
// 2. parse
let mut ast = parse::Parse::parse(&file, context.clone())?;
// 3. transform
transform::Transform::transform(&mut ast, &file, context.clone())?;
// 4. analyze deps + resolve
let deps = analyze_deps::AnalyzeDeps::analyze_deps(&ast, &file, context.clone())?;
// 5. create module
let path = file.path.to_string_lossy().to_string();
let module_id = ModuleId::new(path.clone());
let raw = file.get_content_raw();
let is_entry = file.is_entry;
let source_map_chain = file.get_source_map_chain(context.clone());
let top_level_await = match &ast {
ModuleAst::Script(ast) => ast.contains_top_level_await,
_ => false,
};
let is_async_module = file.extname == "wasm";
let is_async = is_async_module || top_level_await;
// raw_hash is only used in watch mode
// so we don't need to calculate when watch is off
let raw_hash = if context.args.watch {
file.get_raw_hash()
.wrapping_add(hash_hashmap(&deps.missing_deps))
} else {
0
};
let info = ModuleInfo {
file,
deps,
ast,
resolved_resource: parent_resource,
source_map_chain,
top_level_await,
is_async,
raw_hash,
raw,
..Default::default()
};
let module = Module::new(module_id, is_entry, Some(info));
Ok(module)
}
build_module执行阶段解析:
Load
根据路径加载文件,目前内置如下类型(支持通过插件的Load生命周期配置自定义文件)
virtual:inline_css:runtime
?raw
js
css
md & mdx
svg
toml
wasm
xml
yaml
json
assets
impl Load {
pub fn load(file: &File, context: Arc<Context>) -> Result<Content> {
crate::mako_profile_function!(file.path.to_string_lossy());
debug!("load: {:?}", file);
// plugin first
let content: Option<Content> = context
.plugin_driver
.load(&PluginLoadParam { file }, &context)?;
if let Some(content) = content {
return Ok(content);
}
// virtual:inline_css:runtime
if file.path.to_str().unwrap() == "virtual:inline_css:runtime" {
return Ok(Content::Js(JsContent {
content: r#"
export function moduleToDom(css) {
var styleElement = document.createElement("style");
styleElement.type = "text/css";
styleElement.appendChild(document.createTextNode(css))
document.head.appendChild(styleElement);
}
"#
.to_string(),
..Default::default()
}));
}
// file exists check must after virtual modules handling
if !file.pathname.exists() || !file.pathname.is_file() {
return Err(anyhow!(LoadError::FileNotFound {
path: file.path.to_string_lossy().to_string(),
}));
}
// unsupported
if UNSUPPORTED_EXTENSIONS.contains(&file.extname.as_str()) {
return Err(anyhow!(LoadError::UnsupportedExtName {
ext_name: file.extname.clone(),
path: file.path.to_string_lossy().to_string(),
}));
}
// ?raw
if file.has_param("raw") {
let content = FileSystem::read_file(&file.pathname)?;
let content = serde_json::to_string(&content)?;
return Ok(Content::Js(JsContent {
content: format!("module.exports = {}", content),
..Default::default()
}));
}
// js
if JS_EXTENSIONS.contains(&file.extname.as_str()) {
// entry with ?hmr
let is_jsx = file.extname.as_str() == "jsx" || file.extname.as_str() == "tsx";
if file.is_entry && file.has_param("hmr") {
let content = format!(
"{}\nmodule.exports = require(\"{}\");\n",
include_str!("../runtime/runtime_hmr_entry.js"),
file.pathname.to_string_lossy(),
);
return Ok(Content::Js(JsContent { content, is_jsx }));
}
let content = FileSystem::read_file(&file.pathname)?;
return Ok(Content::Js(JsContent { content, is_jsx }));
}
// css
if CSS_EXTENSIONS.contains(&file.extname.as_str()) {
let content = FileSystem::read_file(&file.pathname)?;
return Ok(Content::Css(content));
}
// md & mdx
if MD_EXTENSIONS.contains(&file.extname.as_str()) {
let content = FileSystem::read_file(&file.pathname)?;
let options = MdxOptions {
development: matches!(context.config.mode, Mode::Development),
..Default::default()
};
let content = match compile(&content, &options) {
Ok(js_string) => js_string,
Err(reason) => {
return Err(anyhow!(LoadError::CompileMdError {
path: file.path.to_string_lossy().to_string(),
reason,
}));
}
};
let is_jsx = file.extname.as_str() == "mdx";
return Ok(Content::Js(JsContent { content, is_jsx }));
}
// svg
// TODO: Not all svg files need to be converted to React Component, unnecessary performance consumption here
if SVG_EXTENSIONS.contains(&file.extname.as_str()) {
let content = FileSystem::read_file(&file.pathname)?;
let svgr_transformed = svgr_rs::transform(
content,
svgr_rs::Config {
named_export: SVGR_NAMED_EXPORT.to_string(),
export_type: Some(svgr_rs::ExportType::Named),
..Default::default()
},
svgr_rs::State {
..Default::default()
},
)
.map_err(|err| LoadError::ToSvgrError {
path: file.path.to_string_lossy().to_string(),
reason: err.to_string(),
})?;
let asset_path = Self::handle_asset(file, true, true, context.clone())?;
return Ok(Content::Js(JsContent {
content: format!("{}\nexport default {};", svgr_transformed, asset_path),
is_jsx: true,
}));
}
// toml
if TOML_EXTENSIONS.contains(&file.extname.as_str()) {
let content = FileSystem::read_file(&file.pathname)?;
let content = from_toml_str::<TomlValue>(&content)?;
let content = serde_json::to_string(&content)?;
return Ok(Content::Js(JsContent {
content: format!("module.exports = {}", content),
..Default::default()
}));
}
// wasm
if WASM_EXTENSIONS.contains(&file.extname.as_str()) {
let final_file_name = format!(
"{}.{}.{}",
file.get_file_stem(),
file.get_content_hash()?,
file.extname
);
context.emit_assets(
file.pathname.to_string_lossy().to_string(),
final_file_name.clone(),
);
return Ok(Content::Js(JsContent {
content: format!(
"module.exports = require._interopreRequireWasm(exports, \"{}\")",
final_file_name
),
..Default::default()
}));
}
// xml
if XML_EXTENSIONS.contains(&file.extname.as_str()) {
let content = FileSystem::read_file(&file.pathname)?;
let content = from_xml_str::<serde_json::Value>(&content)?;
let content = serde_json::to_string(&content)?;
return Ok(Content::Js(JsContent {
content: format!("module.exports = {}", content),
..Default::default()
}));
}
// yaml
if YAML_EXTENSIONS.contains(&file.extname.as_str()) {
let content = FileSystem::read_file(&file.pathname)?;
let content = from_yaml_str::<YamlValue>(&content)?;
let content = serde_json::to_string(&content)?;
return Ok(Content::Js(JsContent {
content: format!("module.exports = {}", content),
..Default::default()
}));
}
// json
if JSON_EXTENSIONS.contains(&file.extname.as_str()) {
let content = FileSystem::read_file(&file.pathname)?;
return Ok(Content::Js(JsContent {
content: format!("module.exports = {}", content),
..Default::default()
}));
}
// assets
let asset_path = Self::handle_asset(file, true, true, context.clone())?;
Ok(Content::Js(JsContent {
content: format!("module.exports = {};", asset_path),
..Default::default()
}))
}
}
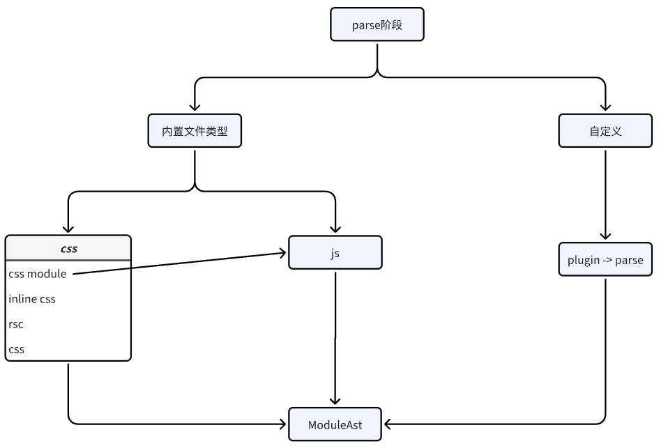
Parse
将源文件解析为ModuleAst类型,现阶段内置了Script和Css两种swc ast的封装,在这个阶段会执行plugins中的parse生命 周期,可以在这个生命周期中进行自定义语法的ast解析。
比如想支持鸿蒙的ets,编写插件的话就需要在这个阶段进行ast解析
impl Parse {
pub fn parse(file: &File, context: Arc<Context>) -> Result<ModuleAst> {
// plugin first
let ast = context
.plugin_driver
.parse(&PluginParseParam { file }, &context)?;
if let Some(ast) = ast {
return Ok(ast);
}
// js
if let Some(Content::Js(_)) = &file.content {
debug!("parse js: {:?}", file.path);
let ast = JsAst::new(file, context.clone())?;
if let Some(ast) = Rsc::parse_js(file, &ast, context.clone())? {
return Ok(ast);
}
return Ok(ModuleAst::Script(ast));
}
// css
if let Some(Content::Css(_)) = &file.content {
// xxx
}
}
}
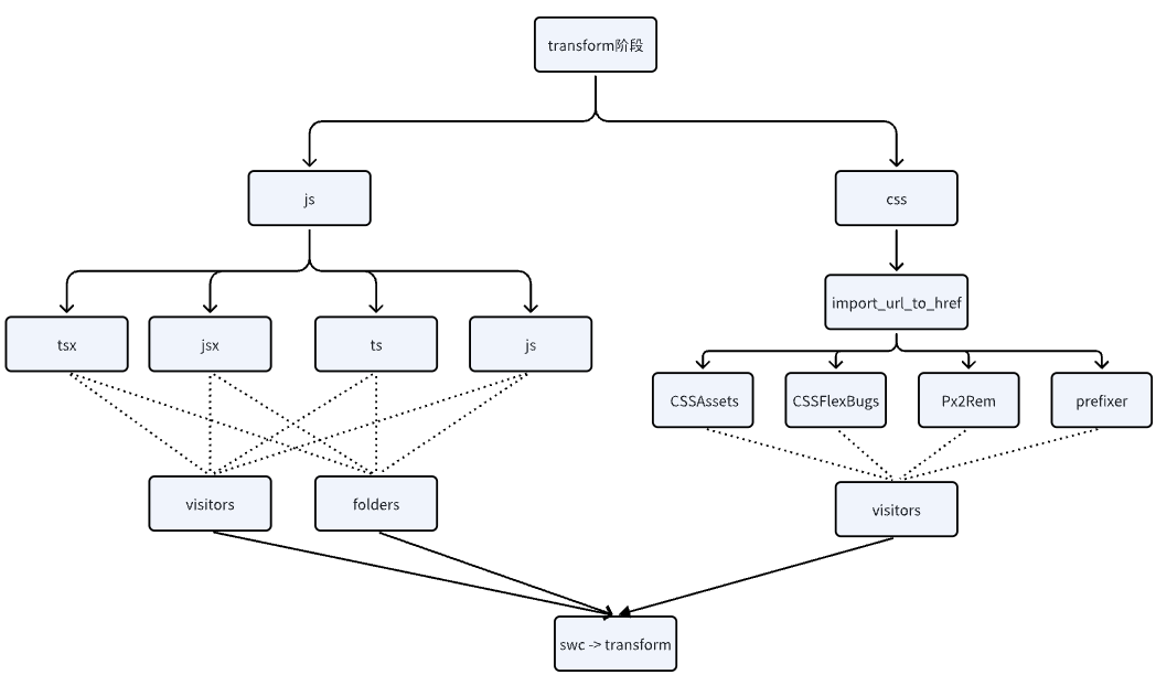
transform
使用swc,通过各种visitor进行ast的转换操作,生成最终的ast。
impl Transform {
pub fn transform(ast: &mut ModuleAst, file: &File, context: Arc<Context>) -> Result<()> {
crate::mako_profile_function!();
match ast {
ModuleAst::Script(ast) => {
GLOBALS.set(&context.meta.script.globals, || {
let unresolved_mark = ast.unresolved_mark;
let top_level_mark = ast.top_level_mark;
let cm: Arc<swc_core::common::SourceMap> = context.meta.script.cm.clone();
let origin_comments = context.meta.script.origin_comments.read().unwrap();
let is_ts = file.extname == "ts";
let is_tsx = file.extname == "tsx";
let is_jsx = file.is_content_jsx()
|| file.extname == "jsx"
|| file.extname == "js"
|| file.extname == "ts"
|| file.extname == "tsx";
// visitors
let mut visitors: Vec<Box<dyn VisitMut>> = vec![
Box::new(resolver(unresolved_mark, top_level_mark, is_ts || is_tsx)),
Box::new(FixHelperInjectPosition::new()),
Box::new(FixSymbolConflict::new(top_level_mark)),
Box::new(NewUrlAssets {
context: context.clone(),
path: file.path.clone(),
unresolved_mark,
}),
Box::new(WorkerModule::new(unresolved_mark)),
];
if is_tsx {
visitors.push(Box::new(tsx_strip(
cm.clone(),
context.clone(),
top_level_mark,
)))
}
if is_ts {
visitors.push(Box::new(ts_strip(top_level_mark)))
}
// named default export
if context.args.watch && !file.is_under_node_modules && is_jsx {
visitors.push(Box::new(DefaultExportNamer::new()));
}
// react & react-refresh
let is_dev = matches!(context.config.mode, Mode::Development);
let is_browser =
matches!(context.config.platform, crate::config::Platform::Browser);
let use_refresh = is_dev
&& context.args.watch
&& context.config.hmr.is_some()
&& !file.is_under_node_modules
&& is_browser;
if is_jsx {
visitors.push(react(
cm,
context.clone(),
use_refresh,
&top_level_mark,
&unresolved_mark,
));
}
{
let mut define = context.config.define.clone();
let mode = context.config.mode.to_string();
define
.entry("NODE_ENV".to_string())
.or_insert_with(|| format!("\"{}\"", mode).into());
let env_map = build_env_map(define, &context)?;
visitors.push(Box::new(EnvReplacer::new(
Lrc::new(env_map),
unresolved_mark,
)));
}
visitors.push(Box::new(TryResolve {
path: file.path.to_string_lossy().to_string(),
context: context.clone(),
unresolved_mark,
}));
visitors.push(Box::new(Provide::new(
context.config.providers.clone(),
unresolved_mark,
top_level_mark,
)));
visitors.push(Box::new(VirtualCSSModules {
auto_css_modules: context.config.auto_css_modules,
}));
visitors.push(Box::new(ContextModuleVisitor { unresolved_mark }));
if context.config.dynamic_import_to_require {
visitors.push(Box::new(DynamicImportToRequire { unresolved_mark }));
}
if matches!(context.config.platform, crate::config::Platform::Node) {
visitors.push(Box::new(features::node::MockFilenameAndDirname {
unresolved_mark,
current_path: file.path.clone(),
context: context.clone(),
}));
}
// folders
let mut folders: Vec<Box<dyn Fold>> = vec![];
folders.push(Box::new(decorators(decorators::Config {
legacy: true,
emit_metadata: false,
..Default::default()
})));
let comments = origin_comments.get_swc_comments().clone();
let assumptions = context.assumptions_for(file);
folders.push(Box::new(swc_preset_env::preset_env(
unresolved_mark,
Some(comments),
swc_preset_env::Config {
mode: Some(swc_preset_env::Mode::Entry),
targets: Some(swc_preset_env_targets_from_map(
context.config.targets.clone(),
)),
..Default::default()
},
assumptions,
&mut FeatureFlag::default(),
)));
folders.push(Box::new(reserved_words::reserved_words()));
folders.push(Box::new(paren_remover(Default::default())));
folders.push(Box::new(simplifier(
unresolved_mark,
SimpilifyConfig {
dce: dce::Config {
top_level: false,
..Default::default()
},
..Default::default()
},
)));
ast.transform(&mut visitors, &mut folders, file, true, context.clone())?;
Ok(())
})
}
ModuleAst::Css(ast) => {
// replace @import url() to @import before CSSUrlReplacer
import_url_to_href(&mut ast.ast);
let mut visitors: Vec<Box<dyn swc_css_visit::VisitMut>> = vec![];
visitors.push(Box::new(Compiler::new(compiler::Config {
process: swc_css_compat::feature::Features::NESTING,
})));
let path = file.path.to_string_lossy().to_string();
visitors.push(Box::new(CSSAssets {
path,
context: context.clone(),
}));
// same ability as postcss-flexbugs-fixes
if context.config.flex_bugs {
visitors.push(Box::new(CSSFlexbugs {}));
}
if context.config.px2rem.is_some() {
let context = context.clone();
visitors.push(Box::new(Px2Rem::new(
context.config.px2rem.as_ref().unwrap().clone(),
)));
}
// prefixer
visitors.push(Box::new(prefixer::prefixer(prefixer::options::Options {
env: Some(targets::swc_preset_env_targets_from_map(
context.config.targets.clone(),
)),
})));
ast.transform(&mut visitors)?;
// css modules
let is_modules = file.has_param("modules");
if is_modules {
CssAst::compile_css_modules(file.pathname.to_str().unwrap(), &mut ast.ast);
}
Ok(())
}
ModuleAst::None => Ok(()),
}
}
}
analyze deps+resolve
ast解析完成后,进行依赖的分析。
依赖分析阶段
有个很有意思的事情是我看到代码中有使用oxc_resolver,一开始有点好奇,以为是什么黑科技,因为oxc和swc是同类型的工具,一般 不会出现在同一个项目中。
经过查找之后发现,是之前的resolver有点问题,作为替换才使用的oxc的resolver模块。
也就是解析还是使用的swc,oxc只用到了resolver。
具体可参考https://github.com/umijs/mako/pull/919。
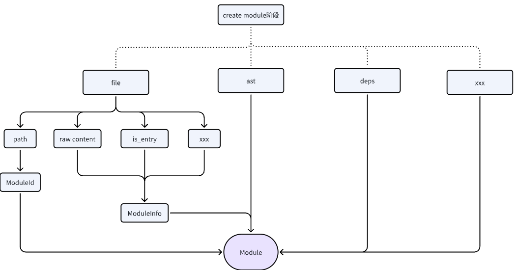
create module
ast处理完成、依赖分析完成后,将所有元数据进行合并,为一个Module,执行后续操作。
create Module阶段
🎉 至此,核心编译流程已经完成。
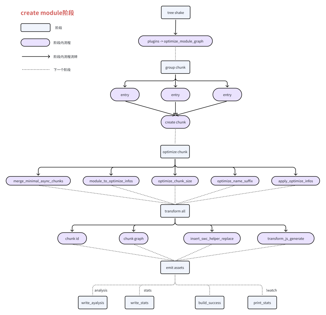
生成
编译完成后,来到了整个构建流程的最后一步:生成,整体架构如下:
生成阶段
五
尾声
最开始以为Mako会像Rspack一样,走的是Webpack的路子,看完后觉得Mako的设计思路是rollup一样的,通过各种的plugin来完成一个构 建工具的功能。
正如其官网所说:
Mako 不是为了与 Webpack 的社区加载器和插件兼容而设计的。如果你的项目严重依赖于 Webpack 的社区加载器和插件,你不应该使用 Mako,Rspack 是更好的选择。
一家之言,还请各位指正。
往期回顾
1. 基于Rspack实现大仓应用构建提效实践|得物技术
2. 星愿森林的互动玩法揭秘|得物技术
3. StarRocks跨集群迁移最佳实践|得物技术
4. Apache Flink类型及序列化研读&生产应用|得物技术
5. 可视化流量录制规则探索和实践|得物技术
文 / asarua
关注得物技术,每周一、三、五更新技术干货
要是觉得文章对你有帮助的话,欢迎评论转发点赞~
未经得物技术许可严禁转载,否则依法追究法律责任。
“
扫码添加小助手微信
如有任何疑问,或想要了解更多技术资讯,请添加小助手微信:
线下活动推荐
快快点击下方图片报名吧!