点击上方蓝字关注我们↑↑↑
网络安全对于各种规模的企业来说都是至关重要的。随着威胁形势的不断演变和网络攻击的不断增加,实施强大的网络安全措施以保护敏感数据、保护客户信息并确保不间断运营至关重要。
层出不穷的新型攻击手段,仅依赖于安全设备的被动防护已无法应对当前形势,因此通过整合人、技术、流程来搭建人机协作的安全运营服务体系应运而生。
国家在自17年开始施行的《网络安全法》中便对网络安全运营提出了重要要求,在政策推动下,越来越多的企业开始引进部署安全设备,但是因为缺乏足够的专业人才的运营,设备难以发挥出真正的价值,部分安全事件发生后无法及时发现及响应,并且也难以真正达到合规性要求。而由于运营人员经验的不足,导致问题处置不彻底,已处理过的安全问题反复发生。此外,大量的安全设备独立运行、缺少协作,运营人员的精力大量被消磨在人工建立各个设备间的协同合作上,运营效率大打折扣。
01
—
企业为什么需要安全运营?
网络安全法、等保制度、ISO27001,可以看到我国的网络信息安全管理体系的发展正在逐步完善。一部法律、一条政策、一个标准,尽管三者在很多内容上都存在着差异,但是三者之间也有很多共同之处:信息系统都是分布于各个组织内部,组织内部的信息安全是国家整体信息安全的基础,网络的互联和信息的共享,一个组织内部的信息系统遇到风险业务中断,就可能导致一系列的信息安全连锁反应,国家整体的信息安全水平体现在每个组织的信息安全能力上。同样组织的信息安全也受到整体外部信息网络环境的影响,组织的风险来自内部也来自外部,一个组织要和外界互联共享就必然面临风险,很难想象一个组织能够在一个不安全的信息网络环境中安然无恙。《网络安全法》、等级保护制度和ISO 27001标准三者之间相互补充,共同促进社会网络信息安全的健康发展。
因国家监管政策密集出台,企业如何满足要求?因黑客攻击业务中断,核心数据泄露,受到巨大损失,企业如何避免?实施强有力的网络安全措施,可以确保敏感数据的保护、维持运营的连续性,并促进企业遵守法规。
举例:
1.公司与银行有专线业务,银行要求我们公司等保合规符合安全标准。
2.“HVV行动” 是国家应对网络安全问题所做的重要布局之一,是由政府统一组织的"网络安全实战攻防演习。从2016年开始,随着我国对网络安全的重视,涉及单位不断扩大,越来越多的单位都加入到HVV行动中。
3.国家卫健委发布新任务,二级以上医院基本实现院内医疗服务信息互通共享,三级医院实现核心信息全国互通共享。新要求下势必加快数字化建设,加大数据流通,随之也会需要满足新的安全监管。
4.遵守行业特定标准(例如医疗保健领域的 HIPAA 或数据隐私领域的 GDPR)对于避免处罚和维护客户和合作伙伴的信任至关重要。
02
—
企业实现"安全运营的五大关键路径"
安全运营的实施并非一蹴而就的壮举,而是一个循序渐进、持续深化的过程。其核心在于将分散的安全事件通过精细化的策略与手段,编织成一张紧密关联的安全防护网。在实现这一目标的过程中,企业需精心布局以下五个关键方面:
一、构建科学合理的组织架构
企业应根据自身的业务特性和组织结构,量身定制运营岗位、优化运营流程、完善运营制度,并建立起科学的运营考评机制。这一过程中,务必充分考虑现有的安全组织架构、安全建设水平及安全保障能力,为整体运营体系的设计奠定坚实的现实基础。通过明确安全监控、安全分析、安全响应等关键角色,如设立安全监控员、安全分析员、安全处置员及应急响应领导小组等,确保安全运营的每一个环节都有人负责,有章可循。
二、设计高效的事件响应流程
结合企业的行政管理机制和责任落实特点,企业应精心策划一套覆盖安全事件监控、分析、通告、响应、处置及复核等全周期的安全运营流程。同时,制定与之相配套的标准化规范,确保对事件发生的全过程进行无缝跟踪与追溯,实现安全运营工作的闭环管理。这不仅有助于提升事件处理的效率与准确性,还能为企业的安全决策提供有力的数据支持。
三、定制贴合业务的安全规则
深入理解业务特性是制定有效安全规则的前提。企业应基于业务实际,构建各类安全威胁场景模型,如终端用户行为分析、主机违规外联检测等。通过自定义场景规则并持续优化,提高威胁检测的精准度,将日常威胁事件的处理量控制在合理范围内,确保安全团队能够高效应对。
四、搭建强大的安全运营平台
安全运营平台是企业内网检测与防御的基石。为了实现全方位的感知能力,企业需建立统一的日志收集与分析平台,依托大数据的力量提升安全监控的敏锐度。该平台还应具备持续的威胁检测能力,运用多种检测规则和机器学习模型对日志进行深度挖掘与分析,确保已知威胁无所遁形。此外,基于威胁情报的IOC检测平台也是不可或缺的一环,它能够实时匹配外部与内部情报信息,及时发现并预警潜在的安全威胁。
五、坚持持续改进与优化
面对不断变化的网络安全环境,企业需保持高度的警觉性与敏锐的洞察力。对安全策略、技术及管理手段进行持续的优化与改进是应对挑战的关键。同时,加强对人员的培训与教育也是不可忽视的一环。通过提升员工的安全意识与技能水平,构建全员参与的安全文化氛围,为企业的安全运营提供坚实的人才保障。
03
—
安全运营管理体系建设
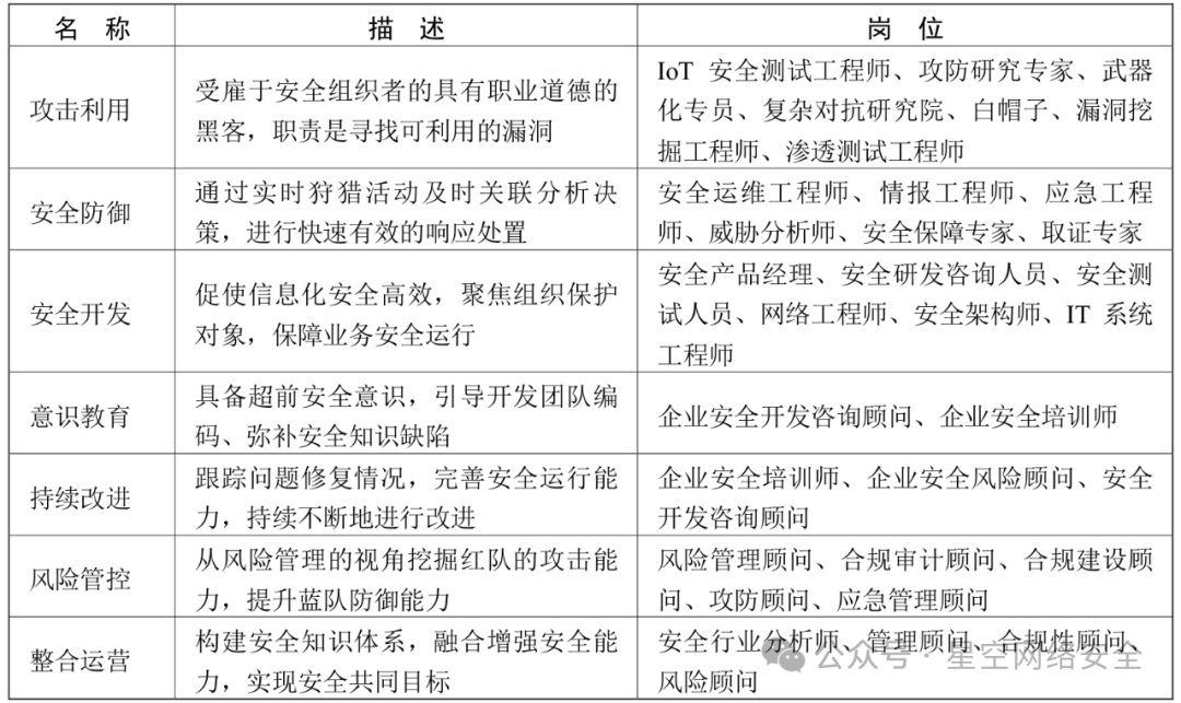
建立安全运营管理体系,定义并明确安全职责类别,依据安全职责设置安全岗位并配备与之对应的人员,通过人才培养及能力培养、安全意识教育培训,建立安全规划开发、安全风险管控、漏洞挖掘利用、安全防御响应、安全问题改进、安全指挥调度等多支队伍,建立与外部机构的沟通和合作机制,所有相关人员需设立专职岗位和编制,制定人才培养和发展计划,以及构建人员能力评估体系和考核体系,实现安全运营人员队伍管理。
四线运营后台(安全运营专家团队):作为智囊团,应定期评估安全态势,为组织提供前瞻性建议。同时,应建立知识共享平台,促进专家间的交流与合作。
三线数据中台(安全运营分析团队):加强数据分析与挖掘能力,利用AI和机器学习技术提升威胁预测的准确性和效率。
二线业务中台(安全运营人员):强化实战能力,定期参与实战演练,提升应急响应速度和效果。
一线业务前台(安全运营机器人):持续优化自动化检测工具,减少误报率,提高威胁检测的准确性和及时性。
安全运营管理部:建立定期审查机制,确保安全策略的时效性和有效性。同时,加强与业务部门的沟通,确保安全策略与业务需求相契合。
安全运营专家委员会:设立专项小组,针对特定领域(如云计算安全、物联网安全等)进行深入研究和指导。
安全技术研究部:鼓励创新思维,设立创新基金支持新技术和新工具的研发。同时,加强与外部研究机构的合作,共享研究成果。
安全运维部:建立标准化操作流程(SOP),确保安全基础设施的稳定运行和高效管理。
安全服务:建立快速响应机制,确保在重大安全事件发生时能够迅速调集资源,有效应对。同时,加强与第三方安全服务机构的合作,提升整体安全防护能力。
安全监控运行:引入智能化监控工具,提高告警处理的自动化水平。同时,加强一线和二线分析师的技能培训,提升他们的专业素养和应急处理能力。
安全事件处置:建立完善的应急响应预案,明确各阶段的责任人和处置流程。同时,建立事件复盘机制,总结经验教训,不断完善应急处置流程。
建立反馈机制:鼓励员工提出改进建议,设立奖励机制以激发员工的积极性和创造力。
定期评估与审计:对安全运营中心的各项工作进行定期评估和审计,确保各项措施的有效执行和持续改进。
知识管理与传承:建立知识库和案例库,将安全运营中的经验和教训进行整理和分享,促进知识的传承和积累。
04
—
安全运营技术体系建设
构建有效的安全运营体系是一个复杂但至关重要的过程,它涉及到组织文化、技术实施、流程管理以及人员培训等多个方面。
目标设定:明确保护的信息资产类型(如数据、应用、网络设施)、预期的安全水平(如零容忍、最小化风险)以及业务连续性目标
范围界定:详细列出所有需要纳入安全运营体系的业务系统、网络架构、物理设施和数据流,确保无遗漏
角色定义:明确安全团队中每个成员的角色和职责,如安全负责人、安全分析师、安全工程师、合规专员等
跨部门协作:建立跨部门的安全委员会或工作小组,促进IT、法务、人力资源等部门与安全团队的协同工作
政策制定:包括可接受使用政策、数据分类与保护政策、密码管理政策、第三方访问控制政策等
流程标准化:制定事件报告、响应、调查、处置和恢复的标准化流程,确保所有安全事件都能得到及时、有效的处理
技术选型:基于风险评估结果,选择适合企业需求的安全技术和工具
集成与测试:确保所有安全工具能够无缝集成,并进行充分的测试以确保其有效性和稳定性
持续优化:定期评估和调整安全技术和工具的配置,以适应新的威胁和变化
SOC建设:建立或优化安全运营中心,实现集中监控、预警和响应
智能分析:利用AI和机器学习技术提高日志分析和异常检测的效率与准确性
可视化展示:通过仪表盘和报告,向管理层和关键利益相关者提供安全态势的直观展示
漏洞扫描:定期进行自动化和人工的漏洞扫描,发现潜在的安全弱点
渗透测试:模拟黑客攻击,测试安全控制措施的有效性和健壮性
合规审计:根据行业标准和法规要求,定期进行合规性审计
定期培训:为所有员工提供安全意识培训,包括新入职员工和定期复训
实战演练:组织应急响应演练,提高员工在真实安全事件中的应对能力
反馈机制:建立员工报告安全漏洞和事件的渠道,并鼓励积极参与
应急预案:制定详细的应急预案,包括不同安全事件的响应流程和责任人
备份与恢复:实施定期的数据备份和验证,确保数据的完整性和可恢复性
演练与评估:定期进行应急演练,评估预案的有效性和响应速度
绩效评估:定期评估安全运营体系的绩效,包括事件处理时间、漏洞修复率等指标
反馈循环:建立有效的反馈机制,收集来自内部和外部的反馈意见,持续优化安全运营体系
技术创新:关注最新的安全技术趋势和创新成果,及时引入适合企业的新技术和方法
05
—
网络安全运营相关技术
核心功能:防止敏感数据的非法访问或泄露
应用场景:金融、医疗、政府机构等需要高度保护敏感数据的企业
基本概念:保护连接到网络的任何设备
措施:防病毒软件、端点检测和响应(EDR)、统一端点管理(UEM)
核心目标:阻止恶意互联网流量,保护用户安全
措施:安全网关、防火墙、入侵检测和防御系统(IDPS)
方法:将大型网络划分为多个子网
优势:限制恶意软件传播,提高整体安全性
核心:确保只有授权用户才能访问资源
措施:强密码策略、多因素身份验证、RBAC等
技术原理:利用行为分析和机器学习算法识别异常活动
应用场景:内部威胁检测、高级威胁防护、合规性审计
重点:保护应用程序免受漏洞和攻击
措施:安全编码实践、定期更新、漏洞扫描、渗透测试、WAF等
目标:检测和清除恶意软件和病毒
措施:部署防病毒软件、定期更新病毒库、实时监控和扫描
作用:作为网络的第一道防线,控制网络流量
类型:状态检测防火墙、应用层防火墙等
功能:实时检测和阻止网络攻击
优势:比防火墙更深入地分析网络流量,可阻止未知攻击
关注:保护移动设备上的数据和应用程序
措施:MDM、加密、远程擦除、强密码策略等
用途:在公共网络上建立加密通道,保护远程访问安全
类型:IPsec VPN、SSL/TLS VPN等
防护:保护用户免受基于Web的威胁
措施:Web过滤、内容扫描、URL分类等
理念:不信任网络内的任何用户和设备,实施细粒度访问控制
优势:增强安全性,减少攻击面
作用:在隔离环境中测试可疑文件或程序
目的:分析潜在威胁,防止其造成损害
挑战:保护大型、可扩展的网络架构
措施:动态扩展的安全措施、自动化威胁响应等
关注:保护云环境中的数据和应用程序
措施:CASB、云防火墙、数据加密等
重要性:电子邮件是常见的攻击入口
措施:垃圾邮件过滤、反网络钓鱼、附件扫描、加密等
定期为员工提供安全意识培训,让他们了解常见的安全威胁和最佳实践
培训员工识别网络钓鱼电子邮件、处理敏感信息以及养成安全浏览习惯
鼓励员工及时报告任何安全事件或可疑活动
实施多因素身份验证,为用户登录过程增加额外的安全层
要求用户提供额外的验证因素,例如唯一代码或生物特征信息以及他们的凭证
即使密码被泄露,MFA 也能显著降低未经授权访问的风险
部署单点登录解决方案以简化跨多个应用程序和服务的用户身份验证
SSO 通过实施强大的身份验证实践,减少了用户需要记住的密码数量、简化了访问管理并增强了安全性
进行定期网络审计以评估网络的整体安全状况
识别并解决任何漏洞、错误配置或过时的安全协议
检查访问控制、防火墙规则和网络分段,以确保它们符合您的安全要求。
教育员工了解强密码的重要性并执行密码策略
鼓励使用混合有大写、小写字母、数字和特殊字符的复杂密码
实施密码管理工具来安全地存储和管理密码
禁用文件服务器之外的文件共享
将文件共享限制在指定的文件服务器或安全协作平台
禁用或限制端点上的文件共享功能,以防止未经授权的访问或意外泄露敏感数据
备份您的数据
定期将关键数据备份到安全的异地位置
实施自动备份解决方案,以确保在发生系统故障、自然灾害或网络攻击时数据可用
定期测试数据恢复过程以确保备份的完整性和可靠性
创建数据恢复计划
制定全面的数据恢复计划,概述安全事件或系统故障后恢复数据和恢复操作的程序
定期测试和改进这些计划以确保其有效性
06
—
企业网络安全运营解决方案
这些网络安全平台(SIEM、SOAR、NDR、XDR)是现代企业网络安全架构中不可或缺的部分,它们各自承担着不同的角色,共同构成了强大的防御体系,以应对日益复杂的网络威胁。
SIEM 平台通过收集来自各种内部安全工具(如防火墙、入侵检测系统、防病毒软件等)的日志和事件信息,进行汇总、分析和关联,以识别潜在的安全威胁和异常行为。它提供了全面的安全态势感知能力,帮助安全团队快速响应安全事件。
集中化管理:将所有安全数据源集中到一个平台上,便于统一监控和分析
智能分析:利用先进的算法和规则引擎,自动识别和标记异常行为
报告和合规性:生成详细的报告,帮助满足合规性要求
功能:SOAR 平台不仅收集和分析安全数据,还允许安全团队定义和执行自动化的响应流程。当检测到安全事件时,SOAR 可以自动触发预设的响应措施,如隔离受感染的系统、通知相关人员等。
自动化响应:减少人工干预,提高响应速度和准确性
流程标准化:确保每次响应都遵循最佳实践,减少人为错误
可扩展性:支持自定义响应流程和集成第三方工具
NDR 工具专注于网络流量的深度分析和监控,利用人工智能和机器学习技术来识别网络中的可疑活动。它不仅能检测已知威胁,还能发现未知或零日攻击。
深度分析:提供对网络流量的细粒度监控和分析
实时检测:快速识别网络中的异常行为
智能化:利用AI和ML技术提高检测的准确性和效率
XDR 是一种开放式网络安全架构,它打破了传统安全解决方案之间的界限,实现了跨用户、端点、电子邮件、应用程序、网络、云工作负载和数据等多个安全层的统一管理和响应。XDR 通过集成不同的安全工具,实现了威胁预防、检测、调查和响应的无缝互操作。
全面防护:覆盖所有关键安全层,提供全面的威胁防护
协同工作:不同安全工具之间可以无缝协作,提高整体防御能力
自动化和智能化:自动化威胁检测、事件分类和威胁搜寻工作流程,提高响应速度和准确性什
这些网络安全平台通过集成、自动化和智能化技术,极大地简化了网络安全管理的复杂性,提高了组织的整体安全防御能力。企业可以根据自身需求和预算,选择适合的平台组合来构建自己的网络安全架构。
您的每一个关注、点赞、再看、分享**,都是我坚持更新的动力,感谢!❤**